Monday March 2026

হটলাইন

সেবা এবং ধাপ

নং শিরোনাম সেবার ধাপ কার্যকলাপ
  
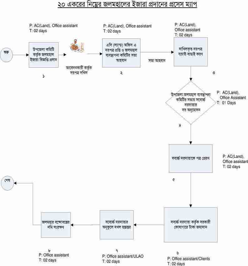
জলমহাল ইজারা প্রদানের প্রসেস ম্যাপ দেখুন
নামজারি জমাখারিজ প্রসেস ম্যাপ দেখুন
হাট-বাজারের চান্দিনাভিটা বন্দোবস্তের প্রসেস ম্যাপ দেখুন
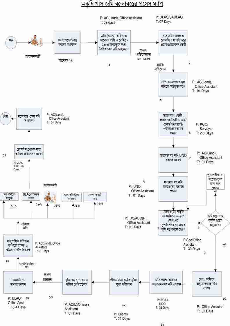
অকৃষি খাস জমি বন্দোবস্তের প্রসেস ম্যাপ দেখুন
কৃষি খাস জমি বন্দোবস্তের প্রসেস ম্যাপ দেখুন
দেখছেন ১ থেকে ৫ পর্যন্ত, মোট ৫ এন্ট্রি

এক্সেসিবিলিটি

স্ক্রিন রিডার ডাউনলোড করুন